
Afroz Ahmad
Education:
- Bachelor in Technology (Electronics & Communication)
- CCNA (Cisco Certified Network Administrator)
- CCIE (Cisco Certified Internetworking Expert)
Expertise:
- Computer Networking
- Networking Gears like Routers, Switches, WiFi equipments, Firewalls, etc
- Telecom
- Internet
- Internet Services
- Data Center Networks
- ISPs (Internet Service Providers)
Introduction:
- Network Designer and Technology writer specializing in Computer Networking, Electronics, Internet, and Telecom.
Experience:
I’m a Network Engineer with more than 17 years of experience in Computer Networking, Data Centers, Telecom, Internet Services, and ISPs. Currently, I work as a Network Designer for a leading ISP equipment vendor.
I share my expertise through my blog and courses, aiming to help people solve everyday internet issues, select the appropriate equipment for their tech needs, and simplify complex networking concepts for both beginners and experienced professionals.
Reach out to me with any questions you have on Computer Networking, Modems, Routers, Internet services, etc.
Latest Posts from Afroz
Latest Posts
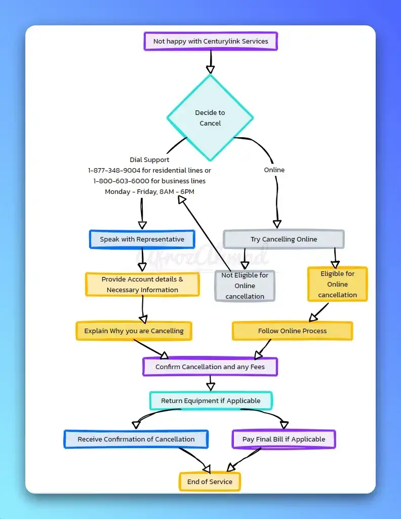
Complete guide on ending CenturyLink service: reasons, steps, and tips for a smooth transition.
Yearning for a solution to your home's Wi-Fi dead zones? Discover the top 9 mesh WiFi systems for Verizon Fios that will revolutionize your connectivity.
Keen to experience lightning-fast speeds and exceptional coverage range? Read on to discover the impressive features and benefits of the Verizon FiOS Quantum Gateway AC1750.
Looking for a reliable Wi-Fi router? Discover if the Verizon/Fios G3100 lives up to its claims in terms of performance and security.
Ready to cancel Verizon due to high prices or poor service? This guide covers how to cut ties with Verizon accounts cleanly and smoothly.
Maximize your Verizon FiOS signal with our top 9 WiFi extenders. Perfect for large homes and high-bandwidth needs.





